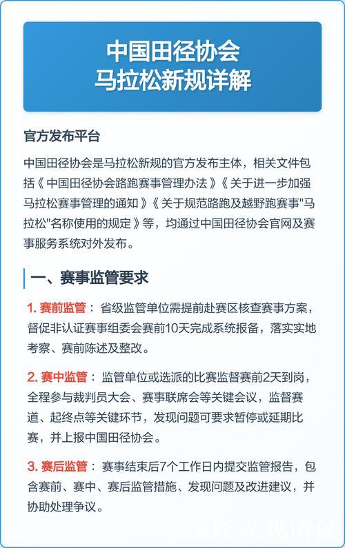
中国马拉松热的背后 是制度升级与大众参与的赛跑
过去十年间马拉松在中国从小众竞技项目跃升为全民热潮 赛事数量、参赛人次屡创新高 但与此同时 报名“秒光” 黄牛倒号 安全事故 管理混乱等问题也不断暴露 如何在爆发式增长与规范化发展之间找到平衡 正成为体育管理部门必须回答的问题 在这一背景下 中国田径协会开始尝试通过完善马拉松赛事认证体系 优化办赛标准和报名规则 借助数字化手段提升公共服务能力 以改进马拉松赛事管理 提升大众参与机会让跑步真正成为一项“人人可及”的城市生活方式 而不是少数人握在手里的稀缺资源
明确“全民马拉松”定位 从精英赛事转向大众友好
如果说早期的城市马拉松更像专业运动员和骨灰级跑者的舞台 那么如今的中国马拉松正在逐步回归它的公共属性 中国田协在政策文件与指导意见中多次强调 马拉松要服务于“全民健身”“健康中国”“城市名片”三重目标 这意味着赛事组织不再只盯着成绩纪录和精英选手的冲线时间 而是要更多关注大众跑者的参赛体验 安全保障与公平机会 在具体实践中 一些城市马拉松开始设立更宽松的完赛关门时间 增加半程 迷你 健身跑等项目配额 甚至为首次参赛的“马拉松新人”预留名额 这些调整的背后 是中国田协对马拉松社会功能的重新定位 即通过制度设计鼓励更多普通市民走向街头 跑进赛道
从粗放扩张到精细治理 中国田协的角色转变
当马拉松数量以每年数百场的速度增长时 原有“谁想办就去申办”的粗放模式已经无法匹配现实需求 中国田协近年不断完善赛事管理办法 建立分级认证制度 对赛事规模 安全预案 医疗保障 路线设计 志愿者培训等提出更具体、更可量化的要求 一方面通过门槛和标准遏制“为了政绩和流量而盲目办赛”的冲动 另一方面也鼓励有条件的赛事靠质量取胜 赢得更多跑者口碑 这种从审批管理向服务监管转型的思路 使中国田协不再只是发文盖章的上级单位 而是成为赛事方和跑者之间的专业桥梁 通过数据统计 年度评估 黑白名单等机制 对办赛行为形成持续约束和激励 从而为大众参与创造更安全、更稳定的制度环境

报名规则改革 让“想跑的人有机会跑”
大众最直观感受到的变化之一是报名端口的调整 过去一些热门城市马拉松报名堪比“抢演唱会门票” 报名通道刚一开启 服务器就被挤爆 很多真心想跑的普通市民甚至几次三番都无缘中签 与之相伴的是黄牛炒号 代跑等乱象 既损害了公平性 也增加了安全风险 中国田协意识到 只有在规则层面重新设计 才能提升大众参与机会 因此越来越多赛事引入分级抽签 抽签权重 值守名额等机制 例如 按照城市常住人口对本地跑者设置一定比例保障 让长期在本地生活和训练的跑友拥有更高中签概率 同时鼓励公益跑者 志愿者 赛事多次完赛者 通过积分或服务记录获得优先报名资格 形成“多跑多服务多回馈”的良性循环 这些做法在一定程度上削弱了黄牛空间 让参赛名额分配更加符合公共资源属性
数字化平台与大数据 提升赛事管理精度
在改进马拉松赛事管理的过程中 中国田协积极推动数字化建设 通过统一报名平台 成绩数据库 和赛事信息公开系统 实现跑者数据 赛事信息和监管流程的协同 对跑者而言 更加直观的变化是 报名流程清晰统一 成绩记录可追溯 参赛资格审核更加便捷 对管理者而言 大数据则成为优化制度设计的基础工具 通过对不同赛事中签率 起终点分布 赛道拥堵点 医疗救治情况等数据的分析 中国田协可以与地方组委会一起更精准地调整配额 补给站布局 医疗站点和志愿者配置 在一些示范赛事中 还引入了基于人流监测的赛道实时调度系统 对人数密集区段进行动态引导 在保证安全的同时尽量提升跑者体验 这类以数据驱动的精细治理 既是管理能力现代化的体现 也是提升大众参与机会的关键抓手
安全底线与开放参与 如何平衡

如果说“人人可以跑”是马拉松发展的愿景 那么如何在开放参与与安全底线之间找到平衡 则是中国田协面临的现实考题 一方面 过高的门槛会把大量潜在跑者拒之门外 与“全民健身”的初衷背道而驰 另一方面 完全放开报名 让缺乏训练和体检的跑者大量涌入赛道 又可能带来严重安全隐患 中国田协采取的做法是 以风险评估+分级准入的方式对赛事进行分类管理 在大型全程马拉松中 鼓励赛事方要求参赛者提供一定的完赛记录或健康证明 同时加强赛前健康提示和培训 对半程 迷你等项目则更侧重安全知识普及与现场医疗覆盖 比如 某沿海城市马拉松在中国田协指导下 将赛前线上健康问卷 完赛能力自评和训练建议结合起来 为不同水平的跑者生成个性化提示 结果显示 次年比赛中因体能透支退赛和送医的人数明显下降 这表明 在保障底线的前提下 通过分类管理和健康教育 完全可以兼顾开放参与与安全管理
案例视角 某城市马拉松的制度升级实验

以某中部省会马拉松为例 在引入中国田协新版认证标准之前 赛事连年扩招 报名人数很快突破三万 但配套服务并未同步提升 抢报名 号码布混乱 补给短缺等吐槽不绝于耳 赛事评价也因此逐年下滑 在争取成为中国田协金标赛事的过程中 组委会在协会指导下做了几项关键改革 首先是调整规模与结构 控制全马人数 增加半程和健康跑名额 并为本地新手设置“首马体验区” 与专业跑团合作进行赛前训练营 其次是优化报名规则 采用分时段分人群抽签 并对近三年连续报名落选者给予“优先资格” 最后是全面升级医疗和赛道服务 引入智能手环 配备移动AED队伍 建立赛中实时风险预警系统 实施两届之后 该赛事的完赛率提升了 明显的赛事事故减少 本地居民参与率显著提高 也带动了周边体育消费和城市品牌的提升 这一案例说明 当中国田协的制度设计与地方实践有效对接时 “改进管理”与“提升参与”可以形成良性共振 而非彼此掣肘

培育跑者文化 让参与机会不仅仅是“名额”
提高大众参与机会并不只是解决“有没有参赛号”的问题 更重要的是营造健康理性的跑者文化 中国田协在赛事管理文件之外 也开始重视价值观层面的引导 鼓励赛事把文明观赛 环保跑步 反对替跑 反对作弊等内容纳入宣传 与城市社区跑团 学校和企事业单位合作 开展常态化的跑步活动和科普讲座 当跑者普遍理解完赛证书背后代表的是个人努力和健康理念 替跑和炒号的土壤自然会被削弱 与此同时 田协倡导建设更丰富的“赛道周边生态” 鼓励城市为没抢到名额的人提供配套活动 如赛前嘉年华 城市路跑周 日常配速训练营等 让普通市民即便未能上场 也能以志愿者 拉拉队 体验跑者等身份融入马拉松文化 从这个意义上说 参与机会不仅是跑道上42 195公里的资格 更是融入城市公共生活的一种方式
展望 让制度改革真正转化为跑者获得感
可以看到 中国田协通过制度优化 数字化平台 建设和文化引导 正在推动马拉松从粗放扩张走向高质量发展 但要让这些改革真正落地 关键仍在于执行细节和持续评估 未来 一方面需要进一步加强跨部门协同 让公安 交通 城管 医疗等公共资源更合理地参与赛事治理 同时也要鼓励社会组织和市场力量参与运营 在保证公益属性的基础上提升专业化程度 另一方面 则要通过公开透明的评价体系 让跑者用脚投票 让那些真正尊重跑者体验 尊重安全底线 又敢于为大众开放参与空间的赛事脱颖而出 当中国田协的管理理念与跑者的真实需求形成长期稳定的互动时 “改进马拉松赛事管理 提升大众参与机会”才不会停留在口号 而会成为一座座城市街头一年又一年可感可见的现实